Skip to Main Content
Government
Departments
Residents
Business
Visitors
How Do I?
Search
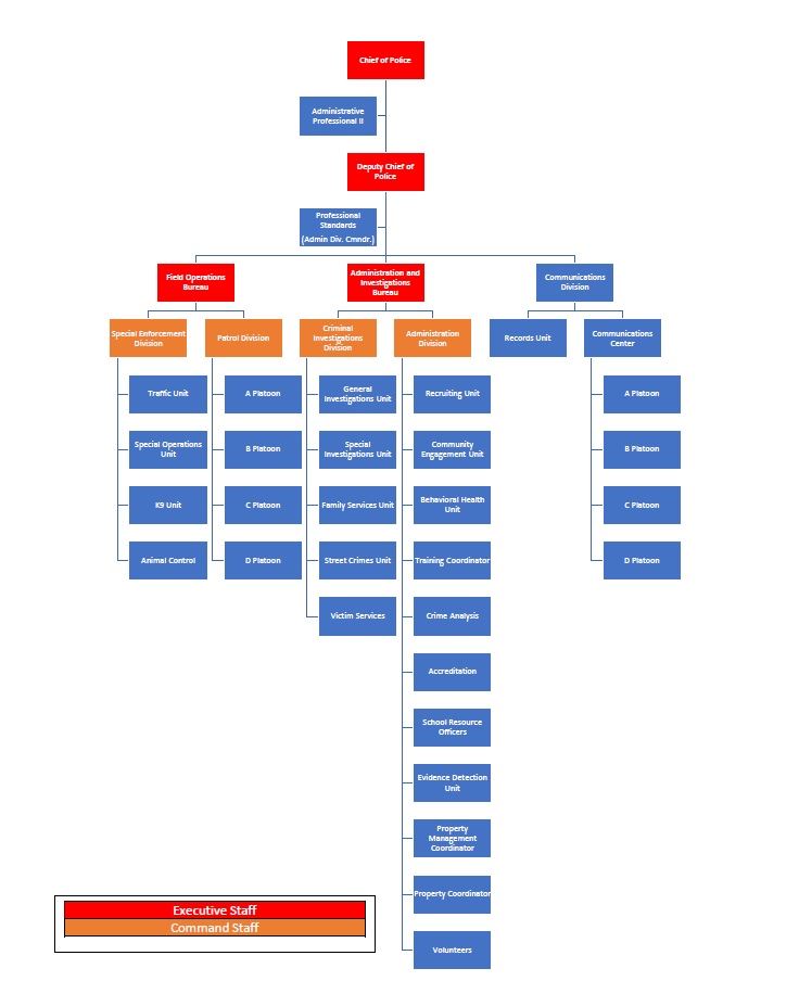
Administration & Investigations Bureau
Criminal Investigations Division
Administration Division
S.W.A.T.
Field Operations Bureau
Patrol Division
Special Enforcement Division
Communications Division
Home
Departments
Police
Organizational Overview
Organizational Overview
Report a Concern
InformMe
Payments & Utility Services
Forms & Applications
Get News
Maps
Government Websites by
CivicPlus®
Loading
Loading
Arrow Left
Arrow Right
[]
Slideshow Left Arrow
Slideshow Right Arrow